首页
部门职责
政策文件
上级文件
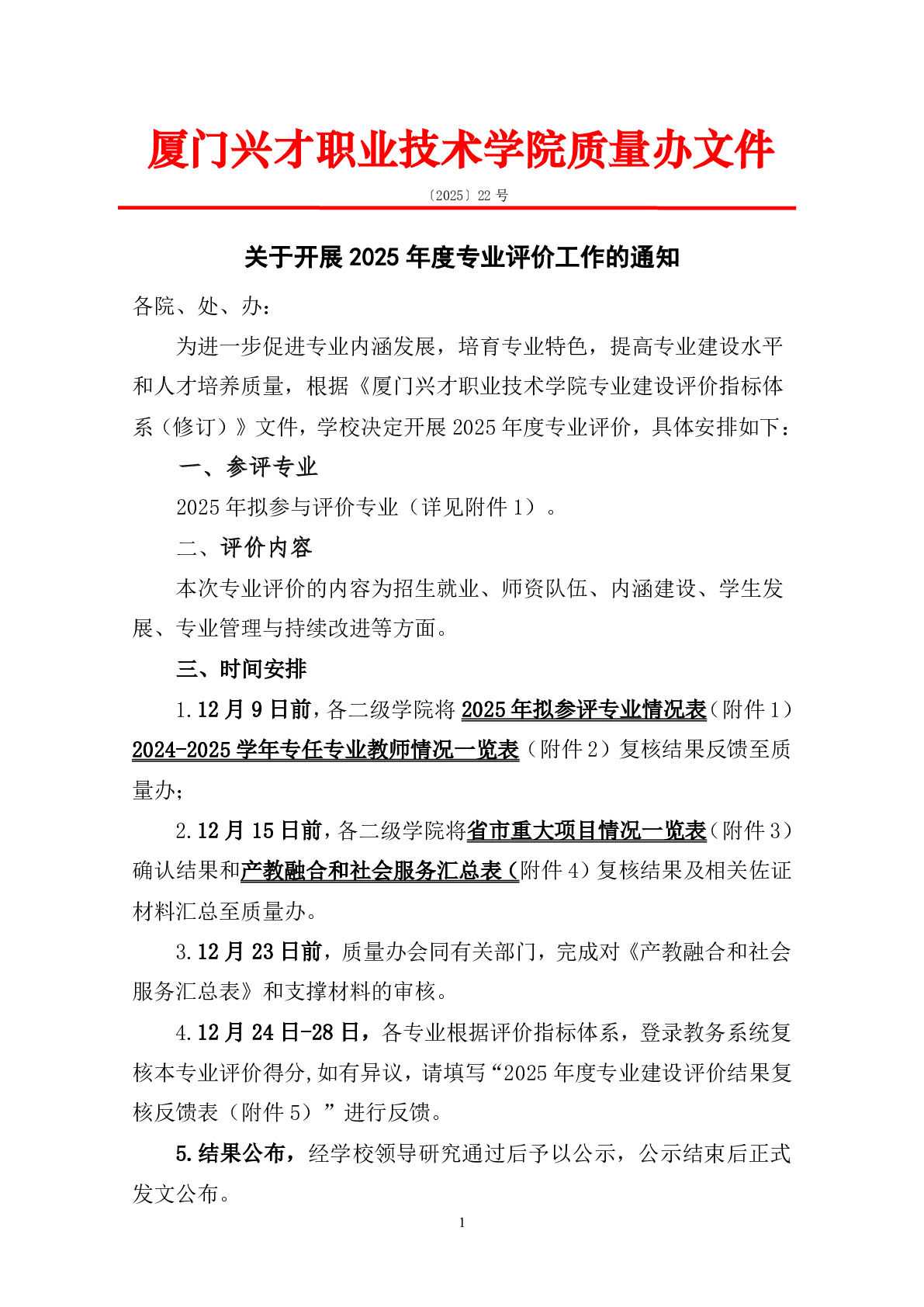
校级文件
通知公告
工作动态
质量监控
质量报告
状态数据
通知公告
更多>>
2025/11/04
关于组织开展教学示范公开课的通知
2025/11/04
关于做好2024-2025学年第一学期期中教师评学和学生评教的通知
2025/11/04
关于做好2025-2026学年第一学期期中教学检查的通知
2025/10/24
关于推荐2025级学生教学信息员的通知
2025/10/24
关于开展岗位实习Ⅰ情况调查的通知
2025/10/24
关于开展2025级新生满意度调查的通知
2025/10/11
关于做好2025年教育事业统计工作的通知
2025/09/18
关于组织参加2025年全省教育事业统计年报工作培训视频会议的通知
2025/09/17
关于开展课程标准专项检查的通知
2025/09/08
关于做好2024-2025学年信息数据采集工作的通知
工作动态
更多>>
2025/09/22
学校召开2025年教育事业统计年报工作部署暨培训会
2025/09/09
厦门兴才职业技术学院召开2024-2025学年人才培养工作状态数据采集工作协
2025/09/08
跨越山海,奔赴新程!2025级新生上课第一天
2025/09/01
扬帆新学期,奋楫启新篇|领导深入一线检查新学期教学工作
2025/06/13
我校召开2024-2025学年学生教学信息员工作总结暨表彰大会
2025/04/01
勤学敏行 信息为舵厦门兴才学院开展2024级学生教学信息员素质拓展活动
2025/03/20
倾听“生”音 同心致远 我校召开新学期学生教学信息员座谈会
2025/02/24
厦门兴才学院召开“抓落实 促育人”专项行动工作协调会
政策文件
更多>>
2025/10/11
2025年教育事业综合统计调查制度
2025/10/11
闽教职成〔2025〕14号福建省教育厅关于印发《福建省高等职业学校办学能力评
2024/10/10
厦门兴才职业技术学院课堂教学管理规范(修订)
2024/10/10
厦门兴才职业技术学院教学事故认定及处理办法(修订)
2024/10/10
厦门兴才职业技术学院教学检查制度(修订)
2023/10/09
2023年教育事业综合统计调查制度
2023/02/20
《教师数字素养》教育行业标准
2023/02/20
教育部副部长吴岩在世界数字教育大会高等教育平行论坛上的致辞
质量监控
更多>>
2025/11/11
质量简报(2025年第13期)
2025/09/16
质量简报(2025年第12期)
2025/09/16
质量简报(2025年第11期)
2025/09/02
质量简报(2025年第10期)
2025/06/27
质量简报(2025年第9期)
2025/06/24
质量简报(2025年第8期)
2025/06/09
质量简报(2025年第7期)
2025/05/13
质量简报(2025年第6期)
友情链接
=====校内部门链接=====
党政办
学校总务处
=====校内部门链接=====
招生网
学生处